首页
产品及优势
案例及应用场景介绍
新闻资讯
关于我们
联系我们
科霖会
会员登录
|
会员注册
英文
|
中文
|
俄语
NEWS AND INFORMATION
新闻资讯
中国单机功率最大、功率范围最宽的
内燃式燃气发动机及发电机组提供商
详细内容
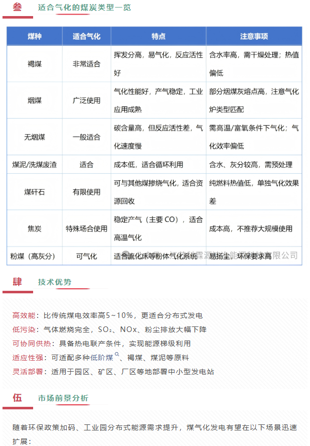
煤炭气化气发电:转化“黑金”的绿色路径
上一篇
发电机组安装位置有讲究! 通风、基础、安全距离要求
下一篇
燃气内燃机发电:气体检测是“安全阀”!
电话直呼
029-81717985
17695081164
13022901098
江苏科霖源洁净能源科技有限公司 微信公众号
在线留言
发送邮件
企业位置